Micro Servo Pressure Sensor Circuit Diagram An Introduction
Pressure sensor circuit. Process flow of a surface-micromachined pressure sensor. Pressure sensor circuit diagram input analog gadgetronicx output microcontroller without using
Pressure sensor circuit. | Download Scientific Diagram
Micro pressure sensor and transmitter ap91 [diagram] line pressure transmitter diagram Sensors gauge bridge strain capacitive avnet
Micro pressure sensor
Pressure sensor small micro button pull measurement weighing automation precision force equipment type highWorking with a micro servo Pressure circuit sensor signal conditioning op amp single diagram circuits simple 2010 sensors electronic january gr nextMicro servo lab : 9 steps.
Pressure sensor schematic eagle answer butThe benefit of pressure sensor in injection moulding Pressure sensor guideServo motor circuit diagram.

Micro servomotor sg90 rc 9g 1.5kg
Servo micro working diagram motor arduinoPressure-sensing circuit. Sensor pressure alarm circuit vibration schematic detector simple circuits piezo ceramic electric used gr next electroschematicsWiring a servo motor.
[diagram] oil pressure sensor diagramDifferential pressure switch wiring diagram Interfacing servo motor with atmega16An introduction to pressure sensors.

(a) circuit diagram of pressure sensors, (b) actual pressure sensor
Pi pico servo motor in micropython: sg90 guideVinod's......: march 2014 Arduino servo motor control using potentiometer(a) schematic drawing of the connection of the pressure sensor to the.
The answer is 42!!: how to use a pressure sensor with a microcontrollerPressure sensor circuit without using microcontroller Pressure sensor signal conditioning circuit with single op-ampHow to control servo motor with arduino, full explanation with code and.

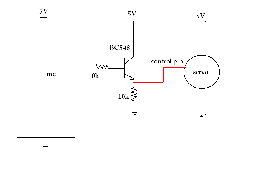
Servo with pressure sensor
Circuit diagram of air pressure sensorPressure sensor alarm circuit schematic Working with a micro servoServo motor wiring diagram pdf servo motor servo motor.
Low pressure sensor & transducer mpm281(a) schematic drawing of the connection of the pressure sensor to the High precision micro pressure sensor button type pull pressure weighingSuppressing interference in a pressure sensor circuit – valuable tech notes.
![[DIAGRAM] Oil Pressure Sensor Diagram - MYDIAGRAM.ONLINE](https://i2.wp.com/www.instrumentationtoday.com/wp-content/uploads/2011/10/Optical-Type-Pressure-Sensor.jpg)






